达梦

软件信息

_images/image11.png

DM安装时,默认安装所有系统相关组件,包括数据库作业服务、数据库监控服务、数据库审计服务、数据库插件服务和数据库实例。GUI下,通过“DM服务查看器”可管理数据库启用的服务,Windows操作系统的话则直接去服务里面看。

_images/image26.png

配置

配置文件

所有系统配置存放在 dm.ini 中,可直接通过vim等编辑器打开,默认位置在: /opt/dmdbms/data/DAMENG dm.ini 中有一项配置 CONFIG_PATH ,可决定数据库启动时读取配置的位置。

可通过“DM控制台工具”可视化读取配置文件,并可直接查看各配置的描述。可以通过该工具 修改配置文件 (不是修改系统运行参数),修改的参数在数据库重启后生效。

_images/image21.png

重要

dm.ini 中的某参数值设置为非法值时(比如设置密码长度参数非法时),系统的自动纠正策略如下:

  • 若设置值与参数类型不兼容,则参数实际取值为默认值;

  • 若设置值小于参数取值范围的最小值,则实际取值为最小值;

  • 若设置值大于参数取值范围的最大值,则实际取值为最大值。

配置读写相关系统函数

读取函数共三个,函数名输入时无视大小写,分别用于读取整形、浮点型和字符型的参数值,读之前查查《DM系统管理员手册》。

SF_GET_PARA_VALUE((int)scope, (varchar)ini_para_name)
# 读取整形参数
# scope=1 -> 从dm.ini中读取配置值
# scope=2 -> 读取运行状态
# ini_para_name -> 参数名

SF_GET_PARA_DOUBLE_VALUE((int)scope, (varchar)ini_para_name)
# 读取浮点参数

SF_GET_PARA_STRING_VALUE((int)scope, (varchar)ini_para_name)
# 读取字符参数
_images/image41.png

相应的,修改函数如下:

SP_SET_PARA_VALUE((int)scope, (varchar)ini_para_name, (varchar)value)
# 修改整形参数
# scope=1 -> 同时修改dm.ini中的配置值及运行状态
# scope=2 -> 仅修改dm.ini中的配置值
# ini_para_name -> 参数名

SP_SET_PARA_DOUBLE_VALUE((int)scope, (varchar)ini_para_name, (varchar)value)
# 修改浮点参数

SP_SET_PARA_STRING_VALUE((int)scope, (varchar)ini_para_name, (varchar)value)
# 修改字符参数
_images/image5.png

身份鉴别

sysusers 表为达梦数据库最重要的核查对象,记录每个帐户的密码复杂度、登录失败、加密密钥、口令、密码更换周期等。

_images/image6.png

认证方式

对应 sysusers authent_type 列。

没法测试,DM开发版不支持配这个(只能选密码验证),但看《DM系统管理员手册》可以发现,就是Oracle的几种认证方式。

_images/image7.png _images/image8.png

安全机制

密码复杂度策略

_images/image9.png

全局参数对应 dm.ini 中的 PWD_POLICY ,取值为0-31(采用5位二进制数表示flag),其中各位flag的意义如下:

  • 0: 无策略;

  • 1: 禁止与用户名相同;

  • 2: 口令长度不小于9;

  • 4: 至少包含一个大写字母(A-Z);

  • 8 :至少包含一个数字(0-9);

  • 16:至少包含一个标点符号(不得输入半角引号和空格)

若为其他数字,则表示配置值的和,如3表示同时启用第1项和第2项策略。

dm.ini 提供了单独控制口令复杂度的参数 PWD_MIN_LEN ,其有效值为9-32,但仅当PWD_POLICY中的第二位未设置时才生效。

_images/image10.png

重要

新建用户时遵循系统的口令复杂度参数,但修改用户口令时,实际校验的是 sysusers 表中该用户的 pwd_policy 参数,因此要注意核查每个用户的对应参数。

登录失败和连接超时

安全机制对应 sysusers 中的 FAILED_NUM LOCK_TIME CONN_IDLE_TIME FAILED_ATTEMPS 可能指之前发生的失败次数统计)。

_images/image15.png

可以直接GUI右键用户修改。

_images/image14.png

登录地址限制

安全机制对应 sysuser 表中的 allow_addr not_allow_addr 列:

_images/image17.png

操作手册

核查:口令复杂度和周期

-- 一句话查询口令复杂度和周期
SELECT USERNAME, s.PASSWORD, AUTHENT_TYPE, PWD_POLICY, LIFE_TIME, REUSE_TIME, REUSE_MAX, GRACE_TIME
FROM SYS.SYSUSERS s, DBA_USERS d
WHERE ACCOUNT_STATUS = 'OPEN' AND s.ID = d.USER_ID;

核查:登录失败锁定和会话超时

-- 一句话查询登录失败锁定和超时
SELECT USERNAME, FAILED_NUM, LOCK_TIME, CONN_IDLE_TIME
FROM SYS.SYSUSERS s, DBA_USERS d
WHERE ACCOUNT_STATUS = 'OPEN' AND s.ID = d.USER_ID;

核查:登录地址限制

-- 一句话查询登录地址限制
SELECT USERNAME, ALLOW_ADDR, NOT_ALLOW_ADDR FROM SYS.SYSUSERS
WHERE ACCOUNT_STATUS = 'OPEN' AND s.ID = d.USER_ID;

操作:GUI界面

“DM管理工具”的用户模块可以可视化管理用户

_images/image18.png

新建用户时,可以配置图中的各项参数,就是对应了 sysusers 表中的各个列。特别地,如果口令不满足系统的复杂度要求,系统则会报错。

_images/image19.png

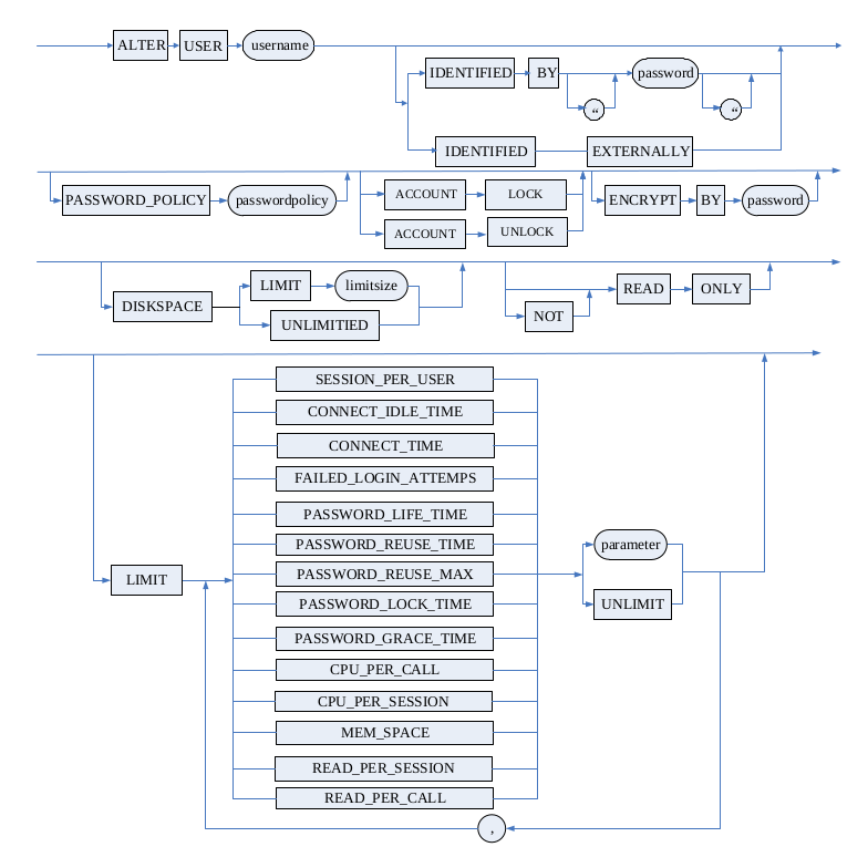
操作:SQL配置

《DM_SQL语言使用手册》第70页中有详细的语法树,遵循了标准的SQL语法。

_images/image211.png _images/image22.png

访问控制

预置角色

DM8出厂时,预置几个用户,并预先分配了角色:

  • 超级管理员用户:SYSDBA

  • 审计管理员用户:SYSAUDITOR

  • 安全管理员用户:SYSSSO

  • 系统管理员用户:SYS

默认情况下,只有对应角色的管理用户才能创建其他用户,如审计角色的管理员可创建新的审计帐户。

权限分配

具备相应权限的用户,可以修改同角色用户的系统权限及对象权限。

_images/image23.png

安全审计

注意dm参数中的 ENABLE_AUDIT ,该开关只有审计角色用户可操作。开启后日志记录符合要求。

_images/image24.png

日志信息存放在 SYSAUDITOR.SYSAUDIT 中,只有审计角色用户可查看。

_images/image25.png

安全通信

关注dm参数中的 ENABLE_ENCRYPT 。目前暂未找到其技术文档。

_images/image27.png